
世业人看过来,乡村公益医疗互助开始缴费啦!!
发布时间:2025-08-23 12:15:39 作者:管理员 浏览次数:0次
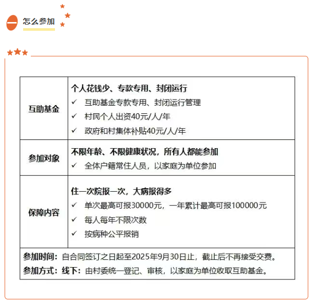
乡村公益医疗互助是基本医保之外的互助式补充保障,充分发挥政府、社会、个人三方作用,是一个“众人拾柴火焰高”的公益性、福利性民生实事项目。2025年,世业镇将继续推行乡村公益医疗互助项目。


1、报销条件
(1)入院时间:2025年7月1日—2026年6月30日
(2)单次住院,只要满足下列条件之一:
城乡居民医保报销后,个人支付金额≥3500元
城镇职工医保报销后,个人支付金额≥2500元
低保及边缘、特困、重残等群体,个人支付金额≥800元
无基本医保人员,住院总费用≥6000元
(个人支付金额=住院医疗费用-政府医保报销金额)
注: ①本互助年度申请报销的截止日期2026年9月30日,逾期不予报销;
②政府医保报销金额指:基本医保、大病保险、医疗救助等报销金额;
2、报销方法
住院报销材料:出院记录、住院发票及费用清单、基本医保报销单、患者身份证正反面复印件、银行卡正反面复印件等材料。
(1)线下报销方式:村民将材料交至村委理赔资料信箱,人保财险每周上门收取理赔资料,待相关材料审核无误后,确定补助金额,向受益群众支付互助金。
(2)线上报销方式:用小程序“江苏村惠保”拍一下住院报销材料,待相关材料审核无误后,确定补助金额,向受益群众支付互助金。
3、按病种公平报销
共有2403个病种,覆盖住院治疗的所有情况。每个病种都有固定的报销金额,一样的病种一样报,全镇一个标准,大家一视同仁。
备注:
1、基本医保不报销的住院情况,“江苏村惠保”也不报销。
2、违法犯罪和他人责任导致需承担赔偿责任的意外伤害住院(如工伤、交通事故等)不报销;
3、非以治疗疾病为目标的住院(如健康体检、生殖生育、美容整形和保健康复等)不报销;
4、住院治疗的医院未列入医院所在地医疗保障部门确定的定点医院的不报销;
5、在国外和港澳台地区医院住院治疗的不报销。
6、筹集的钱都是大家的,骗取报销的,不仅要追回资金,镇里、村里还要通报,也请大家相互监督;情节严重的,依法追究责任。如有疑问请联系所在村。
据统计,截至2025年7月31日,2024年度(2024年7月1日至2025年7月31日)共补助209人次,发放补助金额共12.39万元,个人单笔最高报销金额达1880元,个人年度累计最高补助次数4次。

兴隆村:13347748293
高峰村:15061492188
世业村:15805280117
卫星村:13451959419
先锋村:18305292030
Copyright©2010-2026苏ICP备2023039102号-1
苏公网安备32111202000344 世业洲旅游度假区版权所有
+86-511-87052808